澳洲幸运5查询结果

您好!澳洲幸运5查询结果欢迎您! 0512-52549999 52546988 021-52901807 52900300 (周一至周五 8:30-17:00)
您当前的位置:

危化品购买需知

危险化学品的分类
危险化学品分为一般危险化学品和特殊危险化学品。特殊危险化学品主要包括:剧毒化学品、易制毒化学品和易制爆化学品。
任何危险化学品都一律不对个人销售。

 
危险化学品的标注
特殊特殊危险化学品的标注
剧毒化学品:(剧毒)                    易制毒化学品:(易制毒2)、(易制毒3)
易制爆化学品:(易制爆) 

 
购买一般危险化学品所需资质


购买特殊危险化学品所需资质

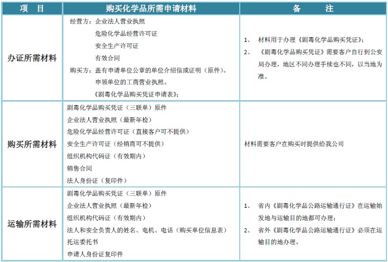
 1、 剧毒化学品

  
  点击查看  盖有申请单位公章的单位介绍信或证明样本                            点击查看  剧毒化学品购买凭证申请表样本

  点击查看  《剧毒化学品购买凭证》(三联单)样本                               点击查看  托运委托书样本

  点击查看  购买单位信息表样本                                                              点击查看  《剧毒化学品公路运输通行证》样本

  点击查看  剧毒化学品密度换算表


 

2、易制毒化学品(二、三类)

注:自2019年8月12日起,根据常熟市公安局要求,凡办理易制毒化学品运输证,必须同时增加递交《易制毒化学品运输申请表》。
详情可参见:关于增加《易制毒化学品运输申请表》的通知
   

   点击查看  易制毒化学品购买申请表样本                                                 点击查看  《易制毒化学品购买备案证明》样本

   点击查看  易制毒化学品运输申请表样本                                                 点击查看  《易制毒运输备案证明》样本

   点击查看  易制毒化学品密度换算表


 
 

3、易制爆化学品

  
   点击查看  易制爆化学品用途证明模板


具体操作中如果有问题,可以咨询我公司专职办证人员电话:0512-52549663

澳洲幸运5查询结果